多年的丰富经验和竭诚的服务
让我们得到广大客户的好评
热门关键词:
粉尘爆炸与气液体爆炸极限
创建时间:2025-06-21 17:36
넶浏览量:0
粉尘爆炸与气液体爆炸极限
一、业务介绍:
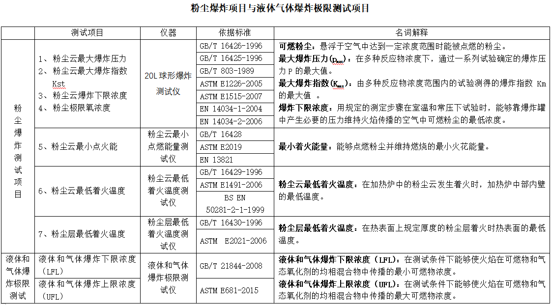
广分检测院对外承接粉尘爆炸项目和液体气体爆炸极限的测试工作,具体包括对工业粉尘最大爆炸压力(Pmax)、最大爆炸指数(Knax)、爆炸下限浓度、粉尘可爆性筛选测试、粉尘极限氧浓度、粉尘云最小点火能量、粉尘云最低着火温度、粉尘层着火温度、液体气体爆炸上限和下限等相关参数进行检测,出具检测报告。
广分源合作是实验室拥有20L球形爆炸测试仪、粉尘云最小点燃能量测试仪、粉尘云最低着火温度测试仪、粉尘层最低着火温度测试仪和液体和气体爆炸极限测试仪等测试仪器,具备此业务的测试能力。
二、粉尘爆炸研究一般程序
首先确认这个粉尘可爆与否,如果不知道,先做可爆性筛分,结果显示不可爆,则不需要考虑其粉尘爆炸问题;如果可爆,则测试:(1)粉尘爆炸严重度Kst、最大爆炸压力Pmax,考察粉尘爆炸设备是否耐压;(2)最小点火能MIE,MIE考虑的是静电问题,尤其是金属部件混入搅拌机也会产生机械性火花;
(3)粉尘云最低着火温度MIT,考察热源温度是否能够点燃粉尘;
(4)爆炸下限粉尘浓度MEC,考察粉尘爆炸的浓度下限:
(5)其它还有粉尘层最低最低着火温度、极限氧气浓度等,视情况而选做。
三、粉尘爆炸项目与气液体爆炸极限

危险品技术服务
SERVICE ITEMS
材料检测服务
MATERIAL TEST SERVICE